中金公司助力海尔智家开创私有化新模式

2020-12-23公司新闻

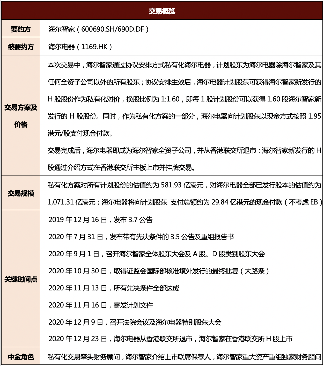
近期,海尔智家股份有限公司(600690.SH/690D.DF,以下简称“海尔智家”)通过新发行H股(以介绍方式上市)及其香港上市子公司海尔电器集团有限公司(1169.HK,以下简称“海尔电器”)部分现金付款为对价以协议安排方式私有化海尔电器,本次交易完成后,海尔智家将成为“A+H+D”三地上市公司。本次交易的创新方案公告后得到了资本市场的高度关注,也获得了资本市场的高度评价和认可,海尔智家和海尔电器股东大会均以超过99%的赞成率通过本次交易。中金公司在本项目中担任海尔电器港股私有化交易的牵头财务顾问、海尔智家H股介绍上市的联席保荐人及海尔智家A股重大资产重组的独家财务顾问。

中金公司牵头设计了本次交易的重大无先例创新方案,开创了港股私有化及H股上市交易的诸多先河:

1、最大规模:本次交易是今年最大规模中资企业港股私有化交易,也是家电行业史上最大的港股私有化交易。中金公司长期深耕港股私有化赛道,2016年至今的香港前10大中资上市公司私有化交易中有6单由中金公司担任财务顾问。本次交易亦是历史上最大规模的H股介绍上市交易。

2、全新模式:本次交易是史上第一单A股上市公司以新发行H股作为对价私有化香港上市公司并同步实现H股上市的交易,创造性地开辟了A股上市公司整合香港上市公司的全新模式,通过多步合一实现了海尔旗下香港上市平台的无缝转换和衔接,交易完成后,海尔智家一举成为全球首家上海、香港、法兰克福三地同时挂牌的上市公司。

3、高效执行:本次交易涉及港股私有化、H股介绍上市和A股重大资产重组三种交易类型的同步操作和衔接,且须同时满足沪、港、德三地监管要求并协调三地信息披露,交易在公告正式方案后以理论最快速度完成,实现了大型复杂交易执行精度与执行效率的完美融合和兼顾。

4、优质交易方案配合深度价值挖掘:本次交易双方均为上市公司,需要两边股东大会非关联股东的表决通过,方案设计很好地兼顾了双方股东的利益;同时深度挖掘交易后海尔智家投资价值和协同效应,充分进行股东沟通,双方股东大会均以超过99%的赞成率通过本次交易。

关于海尔智家和海尔电器

海尔智家于1993年在上交所主板上市(600690.SH),2018年在法兰克福中欧所D股市场上市(690D.DF),2019年收入2,008亿人民币,归属母公司股东的净利润82亿人民币。海尔电器注册于百慕大,于1997年在香港联交所主板上市(1169.HK),2019年收入759亿人民币,归属母公司股东的净利润74亿人民币。

本次交易前,海尔集团及其一致行动人合计持有和控制海尔智家40.03%的股权,海尔智家及全资子公司合计持有海尔电器45.68%的股权,海尔电器纳入海尔智家合并范围。业务方面,海尔智家主要从事冰箱/冷柜、洗衣机、空调、热水器、净水器、厨电和小家电等的研发、生产和销售,其中国内洗衣机、热水器、净水器业务以及国内渠道服务业务由海尔电器经营。

本次交易与整合是海尔智家落实物联网智慧家庭生态品牌战略的关键举措,旨在通过优化股权及管理架构,开展业务深度整合和运营提效,在全球范围内进一步优化资源配置。海尔智家将通过全球资源共享,发挥协同效应,放大竞争优势,实现场景引领与生态引领,开创物联网时代新增长引擎,提升股东的长期回报。

中金公司作为本次私有化交易的牵头财务顾问、介绍上市联席保荐人与重大资产重组独家财务顾问,组建了富有经验和全方位能力的团队,全面发挥牵头作用和专业能力,在以下方面做出了贡献保障项目成功实施:

牵头设计了创新的交易结构,平衡双方股东诉求。中金公司牵头设计了本次重大无先例的交易结构,推出了两地资本运作平台整合的创新模式。同时,中金公司通过深入分析论证对本次交易进行了合理定价,在定价空间内找到最优解,平衡并满足海尔智家A股、D股以及海尔电器港股股东利益诉求,使得双方股东均能够享有未来整合平台的协同效应和广阔发展空间。

全方位把控境内外工作条线,统筹方案设计、资金路径、股东沟通,整体协调交易流程和信息披露。中金公司统筹把控本次交易同时涉及的港股私有化、A股重大资产重组、H股介绍上市及海尔智家EB转为H股CB四个并行的境内外交易条线;并成功保障海尔智家及海尔电器的沪、港、德三地信披联动,高效、成功协调交易整体进程。

与相关监管部门积极沟通交易结构,顺利推进本次交易。本次交易涉及境内外多个监管部门的多条线审批、备案流程。中金公司牵头协助公司与进行积极的申报前及申报后沟通,得到了各监管部门对交易相关事项的整体支持,特别是在一个多月内通过了香港联交所上市聆讯,保障本次交易的顺利推进。

深度挖掘投资价值,充分进行股东沟通,助力交易高票通过。本次交易既是私有化交易又是H股上市交易,公司价值挖掘更显重要。中金公司基于对两家上市公司的深度理解,、挖掘公司协同效应和未来发展前景,陪同两家上市公司进行与境内外各类别股东的高质量交流,最终为股东大会的顺利通过打下了坚实基础。海尔智家全体股东大会、A股及D股类别股东大会获得超过99%的高票通过,海尔电器特别股东大会和法院会议更是分别获得独立股东99.99%和99.98%的高票通过,标志着本次交易获得了海尔电器、海尔智家全体及各类别股东的高度认可。

全面发挥PMO(项目总协调机构)作用,有序的项目管理制度及高效的执行打造了同业内的效率及速度标杆。作为本次交易的PMO,中金公司凭借丰富的跨境项目执行经验,制定了专业、紧密的流程安排,把控整体节奏,协调各个工作小组及中介机构。在紧密的监管审核及沪、港、德三地联动的信披工作下和境内外疫情影响中,中金公司严格坚守住了项目时间表,打造了执行效率和交易速度的行业新标杆,赢得了公司和投资者的一致好评。

中金公司在港股私有化领域拥有领先的市场地位,2015年至今已完成的香港中资企业私有化中:以交易数量计算,中金公司牵头执行的交易数量占比超过30%;以收购规模计算,中金公司牵头执行了前十大交易中的7单,包括中国建材换股吸收合并中材股份、万达商业地产私有化、银泰商业私有化等。中金公司也打造了多个创新标杆项目,包括广汽集团私有化骏威汽车(首单以换股私有化香港上市公司的方式实现在香港介绍上市的交易)、南北车对等合并(首单A+H股上市公司换股吸收合并)、万达商业地产私有化(迄今为止最大规模的H股现金私有化交易)等。

中金公司在港股上市领域拥有领先的市场地位,在2015年至今以具牵头地位的保荐人角色完成的港股上市项目,在所有投行排名中,无论是数量还是融资额均居于龙头地位;占据97年以来前十大中国公司香港市场IPO中的8单,包括阿里巴巴、中国铁塔、中国农业银行等,当中7单是年度最大IPO。另外,自2018年港交所推出针对新经济的新章后,中金迅速完成了多个具影响力的相关新章项目,展现了作为港股龙头投行的实力:在针对生物科技企业的18A章项目中,在新规推出至今已完成了14单,其中在2018年中金完成了开创性第一单新三板和港交所两地同时挂牌的君实生物医药;在针对中概股回归第二上市的19C章项目中,自去年以牵头保荐人身份完成了首单第二上市——阿里巴巴登陆港股后,至今港股完成的共10单第二上市中,中金完成了共8单。

未来,中金公司将秉持“植根中国,融通世界”的理念,凭借丰富的资本市场经验、境内外业务平台的无缝对接,为企业量身定制最优的资本市场解决方案,助力企业长期战略发展。