中金公司助力宁德时代成功完成197亿元A股再融资

2020-07-18公司新闻

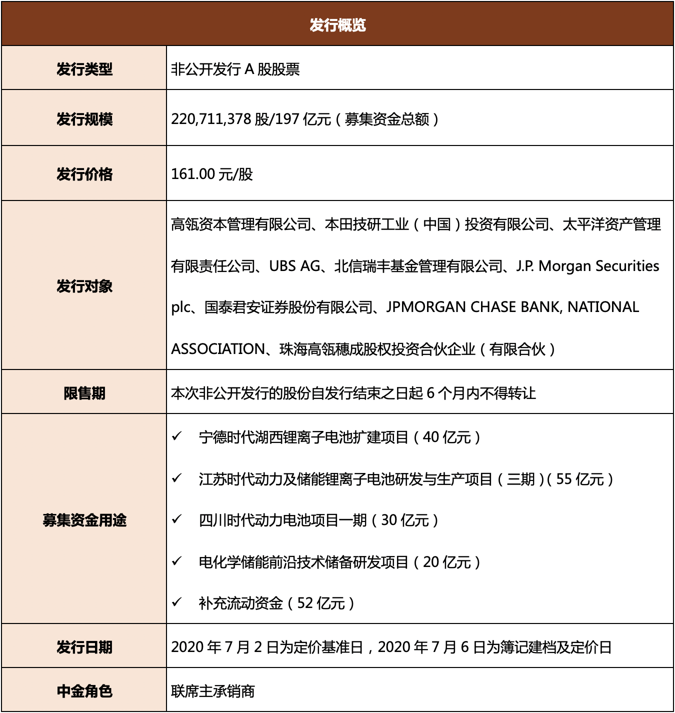
宁德时代新能源科技股份有限公司(“宁德时代”或“上市公司”,股份代码:300750)近日成功完成A股非公开发行股票,募资规模达到了197亿元,中金公司担任本项目的联席主承销商。

本次发行是创业板有史以来融资规模最大的再融资项目,是2020年再融资新规以来最大的定增项目,亦是2015年以来最大规模的竞价定增项目。公司通过本次发行引入了两家重磅战略投资者:高瓴资本及本田,合计认购规模超过了140亿元,占据了70%左右的发行规模,有助于上市公司拓展全球版图,再次提升了市场影响力。此次发行定价为161.00元/股,较前一日收盘价折扣(发行折价率)约3.9%,是近两年来的百亿以上定增中的最低水平,亦是16年以来新能源行业定增中的最低水平之一。

宁德时代新能源科技股份有限公司成立于2011年,是国内率先具备国际竞争力的动力电池制造商之一,专注于新能源汽车动力电池系统、储能系统的研发、生产和销售。公司于2018年在创业板上市,截至2020年7月18日市值4,319.32亿元,创业板市值第一。

公司作为全球领先的动力电池企业,2017年、2018年和2019年动力电池销量连续三年排名全球第一; 2020年上半年我国动力电池市场企业装机量合计达17.3GMh,其中宁德时代的装机量占比为48.7%,是国内动力电池装机量最多的厂商。

截至2020年3月末,宁德时代总资产1014.36亿元,归属于上市公司股东的净资产387.75亿元;2019年度,宁德时代实现营业收入457.88亿元,归属于上市公司股东的净利润45.6亿元。

本次发行完成后,宁德时代将进一步提升公司的产能和技术水平,降本增效,继续巩固公司在技术、研发、生产等各方面的市场领先地位。


中金公司作为承销团中横跨境内和境外进行销售的投行,成功将本次发行推向全球,不仅助力公司引入了国内知名保险、公募基金订单,也引入了摩根大通、瑞士银行、高盛及美林国际等国际化机构订单。在获配投资者中,贡献了境内外顶级机构的市价水平订单,配售结构均衡,再次凸显了中金公司领先的境内外投资者覆盖和沟通能力。

中金公司凭借丰富的资本市场项目执行经验、领先的境内外投资者覆盖和沟通能力,高质量的服务及执行效率赢得了客户认可,是中金公司发挥专业优势服务A股行业领先企业的又一典范。

未来,中金公司将继续坚持为客户提供长期的高质量资本市场服务,秉持“植根中国,融通世界”的理念,凭借丰富的资本市场经验,为企业引入全球优质投资者、借助资本市场的力量实现长足发展作出贡献。